层压成型法是采用增强材料,如玻璃纤维布、碳纤维布等经浸胶机浸渍的环氧树脂,经烘干制成预浸料———成型材料,然后预浸料经裁切、叠合在一起,在压力机中施加一定的温度、压力,保持适宜的时间层压而制成层压制品的成型工艺。采用这种成型工艺可生产各种层压板、绝缘板、波形板、印刷电路板等。整个生产流程可简单表示为如图3-2所示。
![]() 一、预浸料的制备
(1)原材料
①树脂 作预浸料的树脂一般采用中等分子量的环氧树脂,这种树脂的特点是强度高、耐化学腐蚀、尺寸稳定性好、吸水率低。
②增强纤维 适合于制作预浸料的纤维增强材料有:玻璃布、高硅氧石英纤维织物、碳纤维布、芳纶纤维布等。
玻璃布具有优良的耐热性、强度高、良好的耐湿性、尺寸稳定性好,价格便宜等特点,是用途最广的品种之一。
高硅氧石英布是耐高温、绝缘和耐烧蚀性能好。
碳纤维布 是具有良好的耐腐蚀和烧蚀性能,强度高。
芳纶布 是具有耐热性能和较高的强度。
③辅助材料
a.固化剂:一般采用酚醛树脂预聚物、双氰胺、甲基四氢苯酐、甲基六氢苯酐、甲基纳迪克酸酐、芳香族胺类固化剂。
b.促进剂:苄基二甲胺、对苯二酚、2-乙基-4-甲基咪唑等。
c.溶剂:一般采用丙酮、乙醇和甲苯仁甲苯等。
(2)浸胶 用黏度被严格控制的树脂浸渍连续纤维织物,熟化,达到半熔阶段加热,烘干成为预浸料(此时树脂达到B阶段)。胶布的质量是影响层压产品的一个重要因素。
①预浸织布 影响浸胶的主要因素有胶液的黏度和浸渍方法。
浸渍方法一般采用溶胶机,主要有立式和卧式两种。胶液黏度是直接影响织物的浸渍能力和胶层厚度的,若胶液黏度太大,纤维织物不易渗透;黏度过小,会导致胶布胶含量太低。
浸渍时间一般为15~30s,时间过长则影响生产效率,过短则导致胶布没浸透和胶含量不够。
在浸胶过程中,纤维织物所受张力大小和均匀性会影响胶布的含胶量和均匀性。因此在浸胶过程中,应严格控制纤维织物所受的张力及其均匀性。
②干燥 纤维织物浸胶后,必须进行干燥处理,除去预浸料中的溶剂、挥发物,同时使环氧树脂预聚体进一步聚合。预浸料的干燥方法一般采用烘箱烘干,其性能主要是可溶性树脂含量和物料的流动性。
二、层压工艺
层压工艺是层压成型中的重要工序。层压工艺是将浸渍胶布,按照压制厚度要求配选成板坯,置于所经抛光的金属模板之中,放在热压机上,对两层模板之间进行加热、加压、固化、冷却、脱模、后处理等。
(1)胶布裁剪 此过程是将胶布剪成一定尺寸,切剪设备可用连续式定长切片机,也可以手工裁剪。
胶布剪切,要求尺寸准确,将剪切好的胶布叠放整齐,把不同含胶量及流动性的胶布分别堆放,做好记录储存备用。
(2)胶布配选 胶布配选工序对层压板的质量好坏至关重要,如配选不当,会发生层压板开裂,表面花麻等弊病。在具体操作中应注意如下问题:
①在配选板材的面层,每面应放2张表面含胶量高、流动性大的胶布。
②挥发物含量不能太大,如果挥发物含量太大,应干燥处理后再使用。
③配选的计算
计算公式
式中 W———需要层压胶布的总质量,g;
S———压制板材的面积,c㎡;
h———层压制品的厚度,cm;
d———成压板的密度,kg/c㎡;
α———修正系数。
α视大小和成品板的厚度而定,h<5mm时,α取0.02~0.03,h>5mm时,α可取0.03~0.08之间。
(3)热压工艺 压制工艺中最关键是工艺参数,其中最重要的工艺参数是温度、压力和时间。
①温度 压制温度在一般压制工艺的升温过程中可分为5个阶段。
第一阶段是以室温升至物料显著反应阶段,即预热阶段。此时树脂烃化并排出部分挥发物,压力一般为全压力的1/3~1/2。
第二阶段是中间保温阶段。这时树脂熔化,渗透,反应速度较低,保温时间根据胶布含胶量、流动性和制品厚度而定。当流出树脂接近胶化并拉长丝时,应加压力并升温。
第三阶段是升温阶段。主要是为了提高树脂的固化程度;此时树脂反应速度加快。
第四阶段是保温阶段。目的是使树脂充分固化。
最后阶段为冷却阶段,达到树脂熔点即可停止加热,然后自然冷却,并保持需要的最高压力。冷却速率对制品表面的平整度有影响,应控制冷却速率,降至50℃以下时可以脱模。
②压力 层压压力的作用是用来a.克服挥发物的蒸气压;b.使黏结的树脂流动;c.使胶布层间紧密接触;d.防止板材冷却时变形。
成型压力的大小是根据树脂的固化特性确定的。通常环氧/酚醛层压板为5.9MPa,环氧板材为3.9~5.9MPa。
(4)后处理 后处理的目的是使树脂进一步固化直到完全固化,同时部分消除制品的内应力,提高制品的结合性能。环氧板和环氧/酚醛板的后处理是在130~150℃温度环境中保持150min左右。
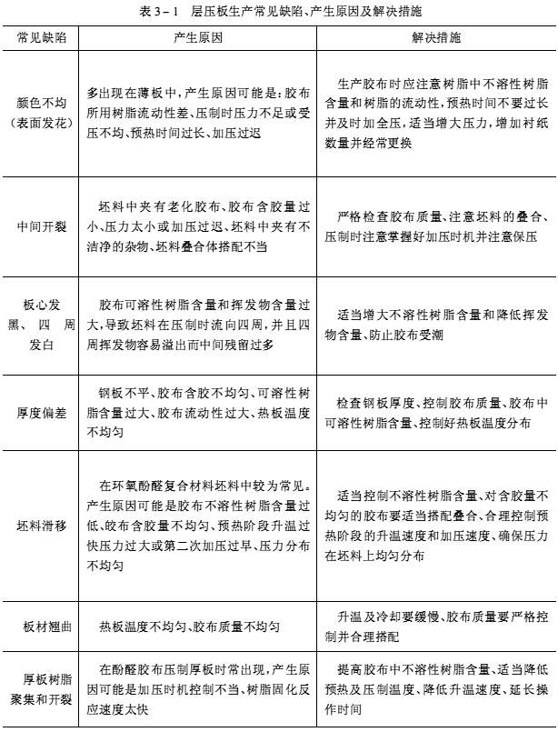
(5)层压板常见缺陷及解决办法 层压板的质量是胶布的层压工艺各工序操作质量的综合反映,因此,对层压板出现的质量问题应进行全面分析,从中找出确切原因,然后采取有效措施加以解决,以确保批量生产时层压板的质量。表3-1为层压板生产常见缺陷,缺陷产生的原因及解决措施。
![]() 三、玻璃布增强环氧树脂覆铜箔板
高度信息化的时代已经到来,电子元器件已进入了高集成度、高可靠性的新阶段,对于它们安装所必需的基板——印刷线路板(PWB)来说继续向着高密度、高精度方向发展。除了在χ、υ轴方向要实现高密度表面安装之外,还要求在Ζ轴方向能进行化学沉铜、孔化等。除了需求单、双面布线外,还要求多层、柔性布线,因此要求一系列具有一定高性能的复合材料。覆铜板是制造印刷电路板最重要的材料,玻璃布增强覆铜板如FR-4、FR-5品种已成为目前应用于电子计算机、通讯设备、仪器仪表等电子产品中印刷电路板的主流,其中FR-4品种在环氧树脂覆铜板产量中占90%左右,美国电气工程师学会环氧树脂覆铜箔板的主要型号标准及产品特性如表3-2所示。
FR-4的主要原料为溴化环氧树脂其技术指标如表3-3。
FR-4覆铜板是目前电子电气绝缘领域广泛应用的品种,其环氧树脂胶液配方见表3-4。
FR-4型环氧树脂覆铜箔板制造工艺有3个步骤。
![]() ![]() (1)粘接铜箔的制造工艺 制造工艺流程如图3-3所示。
![]() (2)漆布的制造工艺 漆布的制造工艺如图3-4所示。
浸渍后的玻璃布在于燥机内除了烘去溶剂外,还使清漆半固化达到B阶段。几种漆布技术指标见表3-5。漆布的树脂流动性及固化行为见图3-4所示。
3种流动性不同的漆布按一定的顺序重叠后,在其一面或二面覆上附有胶黏剂的铜箔,放人压机内有两种方法热压,即销式层压和堆积层压如图3-5所示。3种漆布中树脂的流动指数及固化行为如图3-6所示。
![]() ![]() FR-4覆铜箔板压制成型条件如图3-7所示。
陈平等在20世纪90年代曾撰文对FR-4覆铜箔板的国产化进行了早期研究工作。其性能与国外FR-4优等品相当。FR-4环氧树脂覆铜箔板的一般性能如表3-6所示。
![]() 辜信实撰文对于FR-4覆铜板提高耐热性、紫外线屏蔽性、吸收氩激光功能(AOI)进行了探讨。提出在清漆配方中用部分酚醛多环氧树脂可以提高覆铜板的耐热性,清漆用量在5%~20%范围内为宜。
现代电子工业发展迅速,电子系统要求信号传播速度越来越快,电子元器件的体积越来越小。传统的FR-4环氧玻璃布板已不能满足现代电子技术发展的要求,迫切要研制开发出具有低介电常数εr、低介电损耗正切(tgδ)和高玻璃化转变温度(Tg)及其他优异性能的印刷电路板材料。以满足高速高频传输(
)的需要。![]() 提高印刷电路板(PWB)性能的途径主要有两种:一是选用介电性能优异的增强材料。如D、Q——玻纤、石英纤维、@ABCD-纤维等,但是它们都价格昂贵、成本较高;另一种途径是选用具有低介电常数、低介电损耗因素、耐高温的高性能树脂基体。如聚酰亚胺、聚四氟乙烯、氰酸酯树脂、聚苯醚树脂等,但也存在价格昂贵的问题。
![]() 目前,获得性能优异、价格可以接受的PCB基板的研究,主要集中在对环氧树脂改性上,利用环氧树脂的低价格、良好的工艺性及综合性能,通过改性得到高性能树脂基体。根据实际生产和使用的需要,选用双酚A二氰酸酯改性环氧树脂,意在消除环氧树脂固化产物中极性较大的羟基,研究了不同固化促进剂及材料不同配比对环氧基体及固化产物的影响关系,通过优化设计,最终研制成功了符合FR-4印刷电路板成型工艺条件的改性环氧树脂基体。用此树脂基体试制的低介电常数、低介电损耗FR-4印刷电路板性能如表3-7所示。
![]() 由表3-7的性能测试结果可见,本课题组研制的这种PCB用环氧树脂基体符合生产工艺要求,在胶黏剂配方中选用MT(acac)。作促进剂可以使胶布黏片的贮存适用期达到2个月以上,且高温可以快速固化,用此胶布制成的高性能FR-4印刷电路板达到超过了通用FR-4印刷电路板的性能。这对我国进一步开发高性能FR-4印刷电路板的国产化都具有重要的借鉴和参考意义。 环氧树脂 - www.epoxy8.com -(责任编辑:admin) |










)的需要。

